
안녕하세요 pandas입니다
순천향대 예선과 본선에 대한 후기를 적어볼게요
시상식에 갔다 온 내용은 추후에 더 적어놓겠습니다
# 2025. 08. 08 ~ 08. 10 - YISF 예선
예선 1일차
8월 8일 금요일 저녁 9시부터 대회가 시작되었다
금 저녁 9시 ~ 일 오전 9시까지 진행되는 36간의 긴 대회다
저녁까지는 공부하다가 일찍 집에 와서 대회를 시작했다
한 12시까지 푼 것 같았고, 플래그를 키핑했었다

나의 개인 디코방에 키핑해두었다
한 3시간 해보니, 어? 걍 본선인데
해가지고 그냥 일찍 잤다
이때 계산해본 순위가 한 5등정도였다
그래서 그냥 빨리 잤다
예선 2일차
[ 2025 제 1회 경기도 사이버 보안 캠프 후기 ]
안녕하세요 김준원입니다 오늘은 제가 참여해본 "경기도 사이버 보안 캠프"에 대해서 설명을 해보겠습니다제 1회 개최된 캠프였고, 이거에 대해서 정리해놓은 블로그가 하나뿐이기에 저도 잘
www.pwnedas.xyz
이 일정이 있어서 대회를 못 뛸거라고 생각했다
그래서 그냥 키핑해둔 플래그 한 번에 제출했다
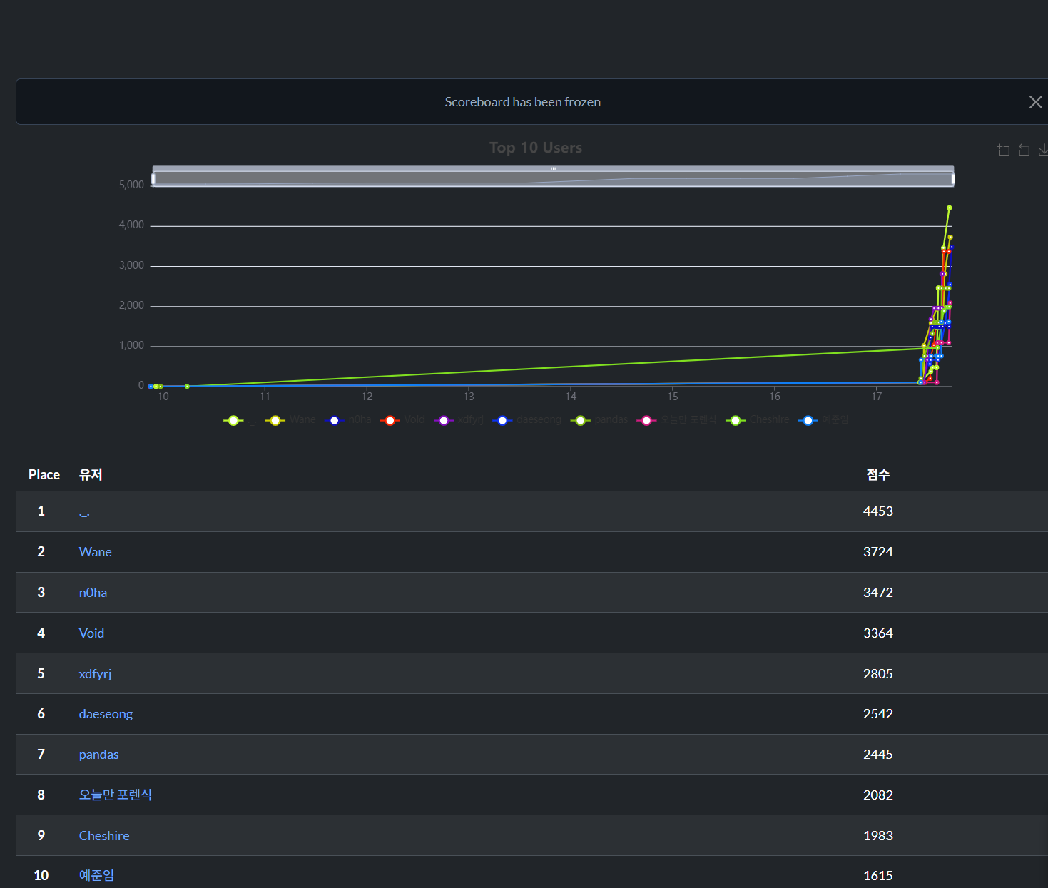
전부 제출했고, 이때 한 9등인가 했다
하.지.만
저녁쯤 되니 순위가 20등 밑으로 내려갔다
근데 이때 일정이 있어서 떨어져 가는 순위를 지켜만 보고 있었고, 토요일 저녁 늦게, 그러니깐 일요일 새벽에 문제를 다시 풀기 시작했다
예선 3일차
새벽 4시경 한 문제를 풀었고, 제출하니 21등이였다
18등까지 본선을 진출해서 여기서 고민을 했다

1. 포기하고 자기
2. 밤 새고 9시까지 풀기
이날이 개학 당일이였기에, 고민을 많이 했다
결국에는 5시간만 더 풀기로 하고, 밤을 샜다

오전 6시경 해 뜰때 이 문제를 풀었고, 아마도 순위가 20?19?등이라 하나만 더 풀면 본선이라는 생각으로 계속 풀었습니다
1시간 후 7시쯤

이 문제를 풀었고, 그 당시 순위 9위가 되었고, 그 이후로는 스코어보드만 보았습니다
9시까지 스코어보드 보고 있었고, 스코어보드 프리징과 대회 종료 메시지를 보자마자 잠들었다
그렇게 본선 진출 확정났고, 롸업까지 제출하며 본선에 진출하게 되었다

# 2025. 08. 17 - YISF 본선
드디어 본선 날이 되었다
본선은 순천향대학교에서 진행되었고, 엄마가 태워다주었다


이런 느낌이였다
misc에 나왔던 향설생활관 실제로 보니 반가웠다

랜선 연결했고, 책상을 ㅁ모양으로 두고 빙 둘러싸도록 자리가 배치 되었다
대회장에 일찍 도착해서 그동안 하츠투하츠 봤다
예쁘시다
모여서 단체 사진 찍고, 간단하게 대회 규칙 소개 받았다


여튼 대회가 시작했고, 문제가 나쁘지 않게 풀렸다
밥은 먹을만 했고, 계속 그냥 문제를 풀었다
그냥 그럭저럭 풀린 것 같다

ABC 한봉지와 평소에 입에도 안되는 카페인 다 마시고 풀 도핑을 했다


최종적으로 7등이라는 등수로 장려상을 수상하게 되었다
Andorid 문제에서 한참을 헤멘것이 너무 아까웠지만, 이정도면 잘했다고 본다
포렌식을 할 줄 알았다면 좋았을 텐데, 포렌식을 못해서 아쉬웠다
끝나고는 같이 간 친구들하고 밥 먹었다



고기를 잘 굽는 친구가 있으니 정말 좋다
맛있게 먹고 학교로 귀교했다
# 2025. 09. 18 - YISF 시상식

당일 아침에 바로 나가서 라면을 먹었다

그리고 여기를 또 왔다
너무 멀다



안랩 대표상을 수상했다
7위를 하였고, 장려상이다


수상자로 불릴때 "세명컴퓨터고등학교" 김준원이라고 불렸다
난 '한국디지털미디어고등학교'이다
또한 상장에는 "한국디지틸머디어고등학교 '1학년'"이라고 적혀있었다
엄,,, 좀 그랬다
소속이 잘못되는건,,,좀,,

시상식 이후에 밥을 주셨다
주최 관계자 분들과 수상자들 이렇게 해서 같이 식사를 했다
순천향대 총잠님께서 좋은 말씀도 해주시고, 수상자들 한명씩 수상 소감 및 자기소개 등등 이런걸 했다
재미있고 좋은 시간이였다
밥도 맛있었다


이후에는 PC방에서 시간을 보냈다
그리고 학교에 갔다가 다시 나와서 저녁을 먹었다

맛있는걸 먹었다
이렇게 해서 나의 처음이자 마지막이 될 것 같은 '순천향대학교 정보보호 페스티벌(YISF)'는 끝이 났다
'CTF' 카테고리의 다른 글
| [ 2025 CCE - 예선 + 본선 후기 ] (0) | 2025.09.15 |
|---|---|
| [ 2025 HackQuest - 예선 + 본선 후기 ] (0) | 2025.09.15 |
| [ 제 31회 해킹 캠프 후기 ] (7) | 2025.09.01 |
| [ 2025 제 1회 경기도 사이버 보안 캠프 후기 ] (2) | 2025.08.25 |
| [ 2025 COSS 아주대 CTF - 본선] - Write Up & 후기 (5) | 2025.07.25 |